Redesigned clinical diagnostics to boost accuracy 60%

Pre-bill Design Focused
Clinical UI Storytelling
New or resequenced primary diagnosis?
Senior Product Designer
2.5 months
Moving beyond 'One Size Fits All'
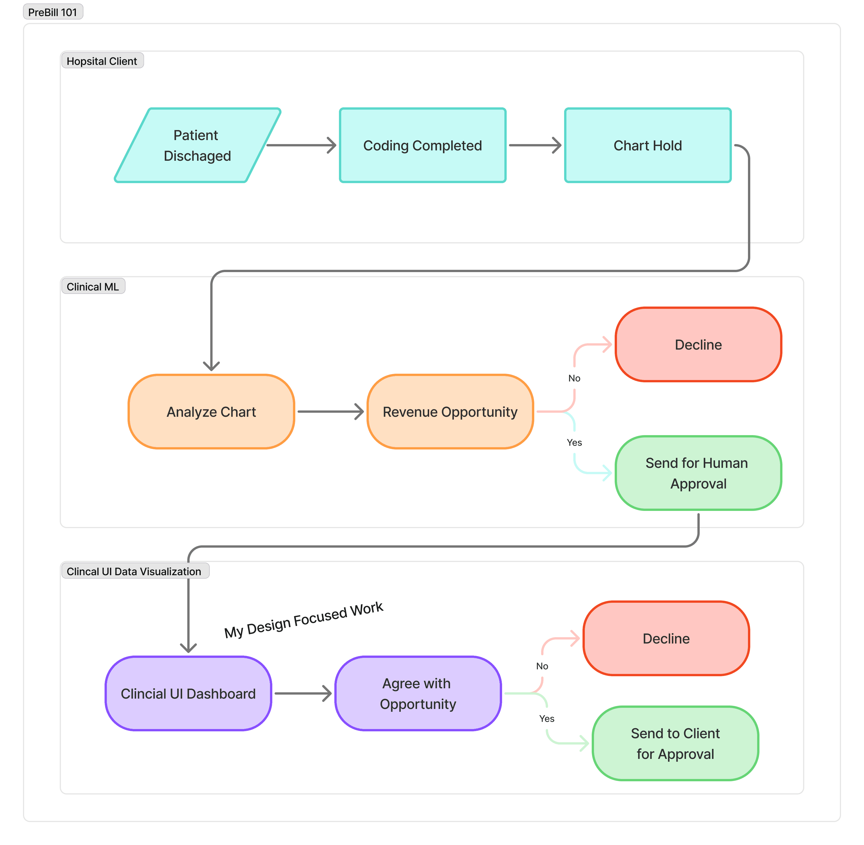
Figure 01
What is PreBill in RCM?

Figure 03
The Validation Gap
Figure 04
From Research to Validation
Figure 05
Dynamic Clinical UI
Figure 06
Clinical Confidence
Figure 07
The Retrospective